江苏科技大学2025考研初试自命题科目调整
2024/7/9 13:28:02
来源: 网络
2025考研生要注意啦,每年9月份,各个考研院校会陆续发布当年考研招生简章,考研专业目录、初试复试参考书目等,江苏科技大学发布2025考研初试自命题科目调整,海天考研网为大家整理如下。
各位考生:
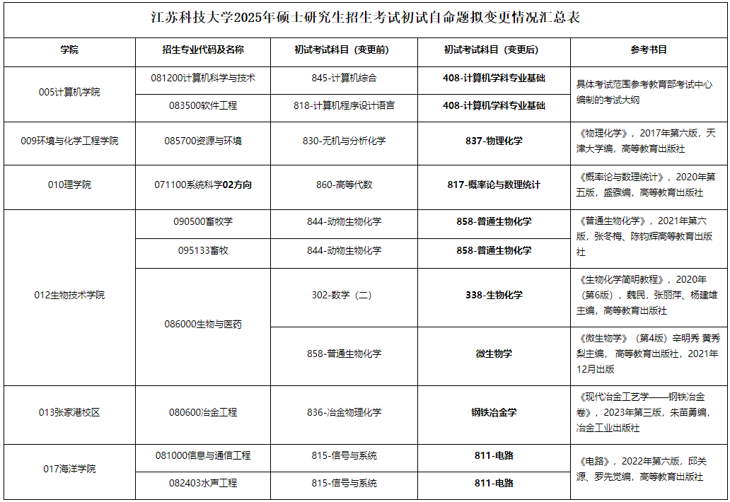
根据《教育部办公厅关于进一步规范和加强研究生考试招生工作的通知》(教学厅〔2019〕2号)等相关文件精神,拟对我校2025年硕士研究生入学考试的部分自命题科目进行调整,便于各位考生备考,现将拟调整内容予以公布。
注意:因教育部2025年硕士研究生招生相关政策尚未公布,我校2025年硕士研究生招生专业目录以9月份正式公布信息为准。

江苏科技大学研究生院
2024年7月2日
公告详情:http://yjsb.just.edu.cn/2024/0702/c7124a348167/page.htm
对自己成绩没有把握的2025考研生,可以提前研究一下往年试题情况和分数情况,考研择校要慎重,多关注考研目标院校动态。海天考研集训营老师提炼核心知识点多维度分析政治、数学、英语、专业课核心考点,强化答题技巧,科学备考1v1合理定制规划,助力2025研究生初试、复试备考,快加入一起复习吧!

热门推荐




